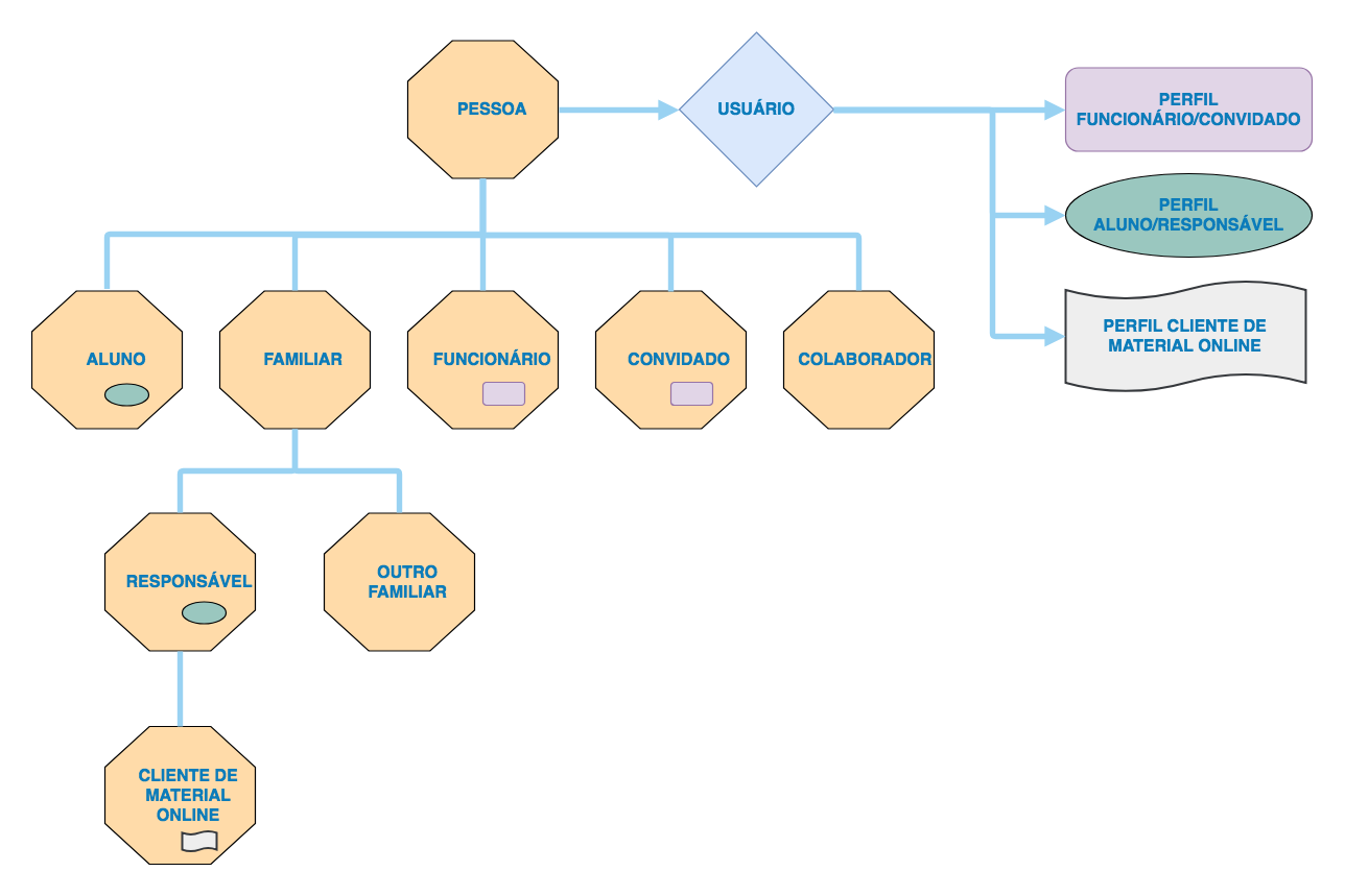
A Pessoa é o elemento em comum entre os diversos papéis que alguém pode exercer no sistema. É ela que guarda as informações de nome, nascimento, sexo, CPF, telefones, endereços e outros campos do cadastro.
Pessoas que acessam o sistema
Estas são as pessoas que também são Usuários do sistema, ou seja, possuem login e senha para acesso ao mesmo.
- Aluno: pessoa cadastrada no sistema como um aluno.
- Responsável: pessoa cadastrada no sistema como Pai, Mãe, Responsável Acadêmico ou Responsável Financeiro de aluno. É um tipo de Familiar.
- Funcionário: pessoa cadastrada no sistema como um funcionário da instituição de ensino.
- Convidado: pessoa que não é Aluno, Responsável e nem Funcionário, mas que precisa ter acesso ao sistema.
- Cliente de Material Online: Responsável que efetua uma compra de material através do módulo de Venda de Material Online.
Pessoas que não acessam o sistema
Estas são as pessoas que, não sendo também um dos tipos acima, não têm login e senha para acesso ao sistema. Elas são criadas para finalidades específicas, como, por exemplo, portarem cartões de acesso à instituição de ensino para fins de levar ou buscar alunos.
- Colaborador: pessoa cadastrada no sistema como colaborador de um projeto.
- Outro familiar: pessoa cadastrada no sistema como outro familiar de um aluno (ou seja, que não é Pai, Mãe, Responsável Acadêmico ou Responsável Financeiro). É também um tipo de Familiar.
A pessoa cadastrada como Familiar, apenas, pode ou não ter acesso ao sistema, dependendo de ter sido cadastrada como Responsável ou ter sido criado diretamente um usuário para ela, caso em que poderá acessar com o perfil de Convidado.
Perfis de acesso
Quando um usuário faz login no sistema, são identificados os perfis de acesso que o mesmo possui, e o primeiro deles é automaticamente utilizado, dentre os seguintes:
- Aluno ou Responsável
- Funcionário ou Convidado
- Cliente de Material Online
Caso o usuário possua mais de um perfil de acesso, poderá alternar entre eles no menu do seu perfil.
Por exemplo, uma professora que é também mãe de um aluno:
- No seu primeiro login, será usado o perfil Aluno ou Responsável, e ela então somente verá as funcionalidades disponíveis para as mães de alunos.
- Ela poderá alternar para o perfil Funcionário ou Convidado, e passará a ver as funcionalidades disponíveis para os professores.
- No próximo login, será usado inicialmente o último perfil escolhido.
Diagrama resumo

Criação de usuários
Para as pessoas que são Alunos, o sistema cria automaticamente um usuário com
- login = código (nº de matrícula)
- senha = 5 últimos dígitos do CPF do responsável financeiro.
Ex: CPF = 111.222.333-44 => senha = 33344
Para os Clientes de Material Online, o sistema cria automaticamente um usuário associado ao email e CPF no momento em que o usuário acessa o módulo de venda online.
Pessoas que exercem os demais papéis têm seus usuários criados manualmente.
- Os usuários dos Responsáveis são criados através de uma opção que aparece para os alunos.
- Os usuários dos Funcionários e Convidados são criados pelos administradores do sistema.
Os Colaboradores e Outros Familiares não possuem usuários no sistema.
Uma pessoa pode exercer no sistema todos esses papéis.
Por exemplo, um ex-aluno que se torna professor da instituição e matricula seu filho na mesma, é ao mesmo tempo aluno (de períodos letivos passados), funcionário (por ser professor) e responsável (por ser pai do aluno).
Ele terá apenas um login e senha e poderá alternar entre os papéis de professor e responsável.